官网发布:佛山智信明轩➢官方售楼处电话-➢开发商官网➢2026价格优惠-营销中心地址-楼盘详情--配套-交房时间➢最新发布
扫描到手机,新闻随时看
扫一扫,用手机看文章
更加方便分享给朋友
075787736888
智者之选信心之作
【智信明轩】
传奇再续荣耀盛启
95-108m²臻品三四房
正式启航欢迎品鉴


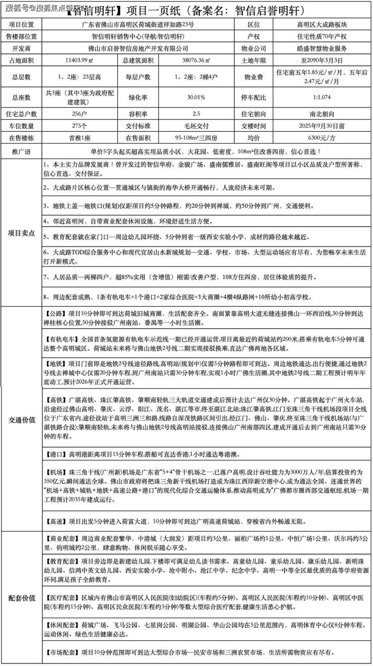
【智信明轩】项目小档案
备案名:智信启誉明轩
用地面积:11403.99㎡
总建筑面积:38076.36㎡
容积率:2.5
绿化率:30.01%
总座数:3栋(其中1、2座为住宅,3座为政府配建建筑)
总层数:23层
梯户:2梯4户
住宅总户数:256户
总停车位:275个,地下车位227个(住宅车位约1:1.1074)
物业管理费:前5年住宅1.85元/方/月,5年后2.47元/方/月;车位52元/月
物业公司:皓盛智慧物业服务
首推楼栋:1座住宅
主力户型:95-108㎡(三房、四房)
交付标准:毛坯交付
交楼时间:2025年9月30日前
用地性质:住宅年限70年
土地年限:至2090年3月3日

【户型鉴赏】:







声明:本文由入驻焦点开放平台的作者撰写,除焦点官方账号外,观点仅代表作者本人,不代表焦点立场。
